• 首页
  • 关于锦天禹

    关于锦天禹

    九游官方网页版_九游(中国),于2012年在武汉市东西湖区注册成立,为民营股份制施工总承包企业,注册资金1.38亿元。现有注册建造师90余人、各类专业技术职称者100余人、员工200余人。下设市场部、工程部、财务部、综合部等4个主要职能部门,20余个施工管理团队。

  • 公司新闻

    公司新闻

    2023年6月是第22个全国“安全生产月”,主题是“人人讲安全、个个会应急”,我公司积极响应国家号召,于6月16日在公司培训室组织全体员工进行安全生产培训,旨在提高全体员工的安全意识和安全生产管理水平。

  • 工程实力

    工程实力

    湖北锦天禹建设工程有公司于2012年在武汉市东西湖区注册成立,为民营股份制施工企业,注册资金1.38亿元。现有员工300余人,其中各类专业技术职称者200余人,注册建造师50余人。下设经营部、工程部、财务部、法务部、综合部、安全环保部等6个主要职能部门,20余个施工管理团队。

  • 党建廉政
  • 人力资源

    人力资源

    公司毗邻东湖,雄踞于欢乐大道9号正堂时代大厦,办公环境优雅,人文气息浓郁,晋升空间宽广,福利待遇可观,多年来公司业务与时俱进,发展前景灿烂辽阔,蒸蒸日上鹏程万里。我们以人才成长为基础,以技术创新为动力,以回馈社会为目标,尊重人才,注重技术,感恩社会,是勇于担当敢于负责的良心企业,也是施展才能实现理想的华丽舞台。

  • 联系我们

    联系我们

    电话: 027-83390868 (综合部) 027-88159030 (市场部) 地址:武汉市洪山区欢乐大道9号正堂时代29楼(地铁4号线 8号线岳家嘴D 出口,公交线路348、392、581、618、810杨园南路欢乐大道口站)

当前所在位置 :公司新闻>中标快讯

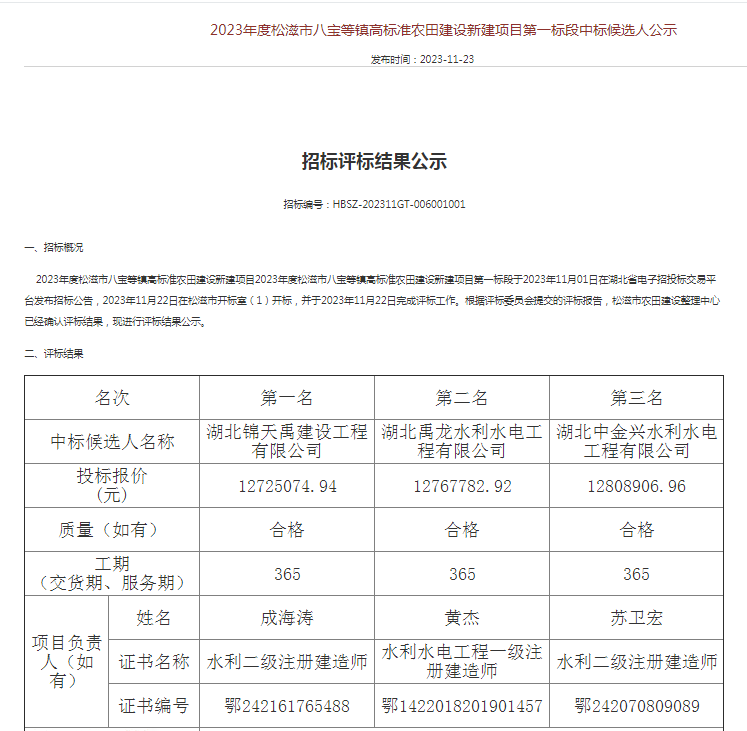
2023年度松滋市八宝等镇高标准农田建设新建项目第一标段
2023-11-24 31

项目名称:2023年度松滋市八宝等镇高标准农田建设新建项目第一标段


招标编码:HBSZ-202311GT-006001001


招标人:松滋市农田建设整理中心


相关网络截图:


2023年度松滋市八宝等镇高标准农田建设新建项目第一标段.png


相关网络链接:2023年度松滋市八宝等镇高标准农田建设新建项目第一标段中标候选人公示

Copyright © 2019 九游官方网页版_九游(中国), 版权所有

地址:武汉市洪山区欢乐大道9号正堂时代29楼

联系人:熊经理 电话: 027-83390868

友情链接

公司公众号

移动端二维码

Copyright © 2019 九游官方网页版_九游(中国), 版权所有 [鄂ICP备18030960号-1]

免责申明 网站地图

鄂公网安备 37068502000016号 技术支持:中至胜网络

分享到: