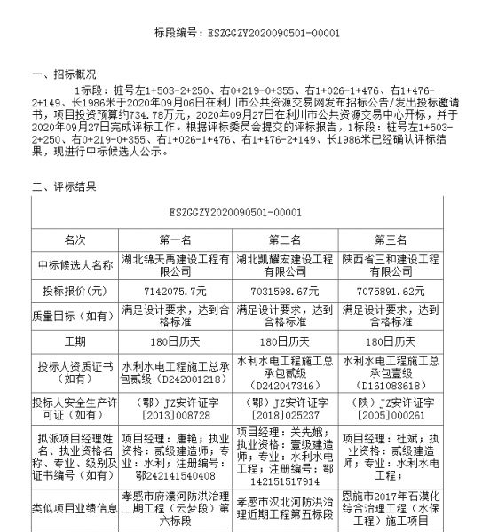
项目名称:1标段:桩号左1+503-2+250、右0+219-0+355、右1+026-1+476、右1+476-2+149、长1986米招标编号:ESZGGZY2020090501-00001招标人:利川市中小河流治理工程建设管理处相关网
查看更多 +
项目名称:应城市2020年度农村饮水安全巩固提升工程第三标段招标编号:HBXG-202008SL-006001003招标人:应城市农村饮水安全工程项目办公室相关网络截图:相关原文链接:应城市2020年度农村饮水安全巩固提升工程第三标段评标结
查看更多 +
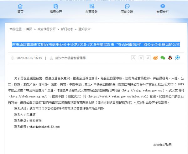
相关原文截图:相关原文链接:市市场监管局市文明办市信用办关于征求2018-2019年度武汉市“守合同重信用”拟公示企业意见的公告
查看更多 +
相关原文截图:相关原文链接:湖北省市场监督管理局关于湖北省第十五届 (2018-2019年度)“守合同重信用” 企业名单的公示
查看更多 +
项目名称:大悟县丰店镇唐店河河道综合治理工程三标段招标编号:DWZX-202008SL-022招标人:大悟县丰店镇人民政府相关网络截图:相关原文链接:大悟县丰店镇唐店河河道综合治理工程三标段中标候选人公示
查看更多 +
8月25日,武汉市东西湖建筑业协会宋会长、韩秘书长等一行代表行业协会为我公司送来了口罩、绿豆、白糖等防疫降暑物品,将清凉和关怀传递给会员单位。在此,我公司谨向东西湖建筑业协会表示最衷心的感谢!协会领导与我公司总经理刘艳梅同志及各部门经理,在
查看更多 +Copyright © 2019 九游官方网页版_九游(中国), 版权所有
地址:武汉市洪山区欢乐大道9号正堂时代29楼
联系人:熊经理 电话: 027-83390868
Copyright © 2019 九游官方网页版_九游(中国), 版权所有 [鄂ICP备18030960号-1]